1. 前言
《手册》的第 18 页有关于 switch 的规约:
【强制】当 switch 括号内的变量类型为 String 并且此变量为外部参数时,必须先进行 null
判断。1
在《手册》中,该规约下面还给出了一段反例(此处略)。
最近很火的一篇名为《悬赏征集!5 道题征集代码界前 3% 的超级王者》2 的文章,也给出了类似的一段代码:
public class SwitchTest {
public static void main(String[] args) {
String param = null;
switch (param) {
case "null":
System.out.println("null");
break;
default:
System.out.println("default");
}
}
}
该文章给出的问题是:“上面这段程序输出的结果是什么?”。
其实,想知道答案很容易,运行一下程序答案就出来了。
但是如果浅尝辄止,我们就丧失了一次难得的学习机会,不像是一名优秀程序猿的作风。
我们还需要思考下面几个问题:
switch除了String还支持哪种类型?- 为什么《手册》规定字符串类型参数要先进行 null 判断?
- 为什么可能会抛出异常?
- 该如何分析这类问题呢?
本节将对上述问题进行分析。
2. 问题分析
2.1 源码大法
按照我们一贯的风格,我们应该先上 “源码大法”,但是 switch 是关键字,无法进入 JDK 源码中查看学习,因此我们暂时放弃通过源码或源码注释来分析解决的手段。
2.2 官方文档
switch 的表达式必须是 char, byte, short, int, Character, Byte, Short, Integer, String, 或者 enum 类型,否则会发生编译错误
switch 语句必须满足以下条件,否则会出现编译错误:
- 与 switch 语句关联的每个 case 都必须和 switch 的表达式的类型一致;
- 如果 switch 表达式是枚举类型,case 常量也必须是枚举类型;
- 不允许同一个 switch 的两个 case 常量的值相同;
- 和 switch 语句关联的常量不能为 null ;
- 一个 switch 语句最多有一个 default 标签。

我们了解到 switch 语句支持的类型,以及会出现编译错误的原因。
我们看到关键的一句话:
When the switch statement is executed, first the Expression is evaluated. If the Expression evaluates to null, a NullPointerException is thrown and the entire switch statement completes abruptly for that reason.
switch 语句执行的时候,首先将执行 switch 的表达式。如果表达式为 null, 则会抛出 NullPointerException,整个 switch 语句的执行将被中断。
这里的表达式就是我们的参数,前言中该参数的值为 null, 因此答案就显而易见了:结果会抛出异常,而且是前面章节讲到的 NullPointerException。
另外从 JVM4 3.10 节 “Compiling Switches” ,我们学习到:
编译器使用 tableswitch 和 lookupswitch 指令生成 switch 语句的编译代码。tablesswtich 语句用于表示 swtich 结构的 case 语句块,它可以地从索引表中确定 case 语句块的分支偏移量。当 switch 语句的条件值不能对应索引表的任何一个 case 语句块的偏移量时就会用到 default 语句。
Java 虚拟机的 tableswitch 和 lookupswitch 指令只能支持 int 类型的条件值。如果 swich 中使用其他类型的值,那么就必须转化为 int 类型。
当 switch 语句中的 case 分支条件比较稀疏时, tableswtich 指令的空间利用率较低。 可以使用 lookupswitch 指令来取代。
lookupswitch 指令的索引表项由 int 类型的键(来自于 case 语句后的数值)和对应目标语句的偏移量构成。 当 lookcupswitch 指令执行时, switch 语句的条件值将和索引表中的键进行比对,如果某个键和条件的值相符,那么将转移到这个键对应的分支偏移量的代码行处开始执行,如果没有符合的键值,则执行 default 分支。
因此我们可以推测出,表达式会将 String 的参数转成 int 类型的值和 case 进行比对。
我们去 String 源码中寻找可以将字符串转 int 的函数,发现 hashCode() 可能是最佳的选择之一(后面会印证)。
因此空指针出现的根源在于:虚拟机为了实现 switch 的语法,将参数表达式转换成 int。而这里的参数为 null, 从而造成了空指针异常。
通过官方文档的阅读,我们对 switch 有了一个相对深入的了解。
2.3 Java 反汇编大法
如何印证官方文档的描述?如何进一步分析呢?
按照惯例我们用反汇编大法。
2.3.1 switch 举例
我们先看一个正常的示例:
public static void main(String[] args) {
String param = "t";
switch (param) {
case "a":
System.out.println("a");
break;
case "b":
System.out.println("b");
break;
case "c":
System.out.println("c");
break;
default:
System.out.println("default");
}
先进入到代码目录,对类文件进行编译:
javac SwitchTest2.java
然后反汇编的代码如下:
javap -c SwitchTest2
前方高能预警,先稳住,不要怕,不要方,后面会给出解释并给出简化版:
Compiled from "SwitchTest2.java"
public class com.imooc.basic.learn_switch.SwitchTest2 {
public com.imooc.basic.learn_switch.SwitchTest2();
Code:
0: aload_0
1: invokespecial #1 // Method java/lang/Object."<init>":()V
4: return
public static void main(java.lang.String[]);
Code:
0: ldc #2 // String t
2: astore_1
3: aload_1
4: astore_2
5: iconst_m1
6: istore_3
7: aload_2
8: invokevirtual #3 // Method java/lang/String.hashCode:()I
11: tableswitch { // 97 to 99
97: 36
98: 50
99: 64
default: 75
}
36: aload_2
37: ldc #4 // String a
39: invokevirtual #5 // Method java/lang/String.equals:(Ljava/lang/Object;)Z
42: ifeq 75
45: iconst_0
46: istore_3
47: goto 75
50: aload_2
51: ldc #6 // String b
53: invokevirtual #5 // Method java/lang/String.equals:(Ljava/lang/Object;)Z
56: ifeq 75
59: iconst_1
60: istore_3
61: goto 75
64: aload_2
65: ldc #7 // String c
67: invokevirtual #5 // Method java/lang/String.equals:(Ljava/lang/Object;)Z
70: ifeq 75
73: iconst_2
74: istore_3
75: iload_3
76: tableswitch { // 0 to 2
0: 104
1: 115
2: 126
default: 137
}
104: getstatic #8 // Field java/lang/System.out:Ljava/io/PrintStream;
107: ldc #4 // String a
109: invokevirtual #9 // Method java/io/PrintStream.println:(Ljava/lang/String;)V
112: goto 145
115: getstatic #8 // Field java/lang/System.out:Ljava/io/PrintStream;
118: ldc #6 // String b
120: invokevirtual #9 // Method java/io/PrintStream.println:(Ljava/lang/String;)V
123: goto 145
126: getstatic #8 // Field java/lang/System.out:Ljava/io/PrintStream;
129: ldc #7 // String c
131: invokevirtual #9 // Method java/io/PrintStream.println:(Ljava/lang/String;)V
134: goto 145
137: getstatic #8 // Field java/lang/System.out:Ljava/io/PrintStream;
140: ldc #10 // String default
142: invokevirtual #9 // Method java/io/PrintStream.println:(Ljava/lang/String;)V
145: return
}
首先介绍一个简单的背景知识:
字符 a 的 ASCII 码为 97, b 为 98,c 为 99 (我们发现常见英文字母的哈希值为其 ASCII 码)。
tableswitch 后面的注释显示 case 的哈希值的范围是 97 到 99。
我们讲解核心代码,先看偏移为 8 的指令,调用了参数的 hashCode() 函数来获取字符串 "t" 的哈希值。
tableswitch { // 97 to 99
97: 36
98: 50
99: 64
default: 75
}
接下来我们看偏移为 11 的指令处: tableswitch 是跳转引用列表, 如果值小于其中的最小值或者大于其中的最大值,跳转到 default 语句。
其中 97 为键,36 为对应的目标语句偏移量。
hashCode 和 tableswitch 的键相等,则跳转到对应的目标偏移量,t 的哈希值为 116,大于条件的最大值 99,因此跳转到 default 对应的语句行(即偏移量为 75 的指令处执行)。
从 36 到 74 行,根据哈希值相等跳转到判断是否相等的指令。
然后调用 java.lang.String#equals 判断 switch 的字符串是否和对应的 case 的字符串相等。
如果相等则分别根据第几个条件得到条件的索引,然后每个索引对应下一个指定的代码行数。
default 语句对应 137 行,打印 “default” 字符串,然后执行 145 行 return 命令返回。
然后再通过 tableswitch 判断执行哪一行打印语句。
因此整个流程是先计算字符串参数的哈希值,判断哈希值的范围,然后哈希值相等再判断对象是否相等,然后执行对应的代码块。
2.3.2 分析问题
经过前面的学习我们对 String 为参数的 switch 语句的执行流程有了初步认识。
我们反汇编开篇的示例,得到如下代码:
Compiled from "SwitchTest.java"
public class com.imooc.basic.learn_switch.SwitchTest {
public com.imooc.basic.learn_switch.SwitchTest();
Code:
0: aload_0
1: invokespecial #1 // Method java/lang/Object."<init>":()V
4: return
public static void main(java.lang.String[]);
Code:
0: aconst_null
1: astore_1
2: aload_1
3: astore_2
4: iconst_m1
5: istore_3
6: aload_2
7: invokevirtual #2 // Method java/lang/String.hashCode:()I
10: lookupswitch { // 1
3392903: 28
default: 39
}
28: aload_2
29: ldc #3 // String null
31: invokevirtual #4 // Method java/lang/String.equals:(Ljava/lang/Object;)Z
34: ifeq 39
37: iconst_0
38: istore_3
39: iload_3
40: lookupswitch { // 1
0: 60
default: 71
}
60: getstatic #5 // Field java/lang/System.out:Ljava/io/PrintStream;
63: ldc #3 // String null
65: invokevirtual #6 // Method java/io/PrintStream.println:(Ljava/lang/String;)V
68: goto 79
71: getstatic #5 // Field java/lang/System.out:Ljava/io/PrintStream;
74: ldc #7 // String default
76: invokevirtual #6 // Method java/io/PrintStream.println:(Ljava/lang/String;)V
79: return
}
猜想和验证是学习的最佳方式之一,我们通过猜想来提取知识,通过验证来核实自己的猜想是否正确。
猜想 1:根据上面的分析我们可以 “猜想”:3392903 应该是 "null" 字符串的哈希值。
我们可以打印其哈希值去印证:System.out.println(("null").hashCode()); ,也可以通过编写单元测试来断言,还可以通过调试来执行表达式等方式查看。
在调试模式下,在变量选项卡上右键,选择 “Evaluate Expression…” ,填写想执行想计算的表达式即可:

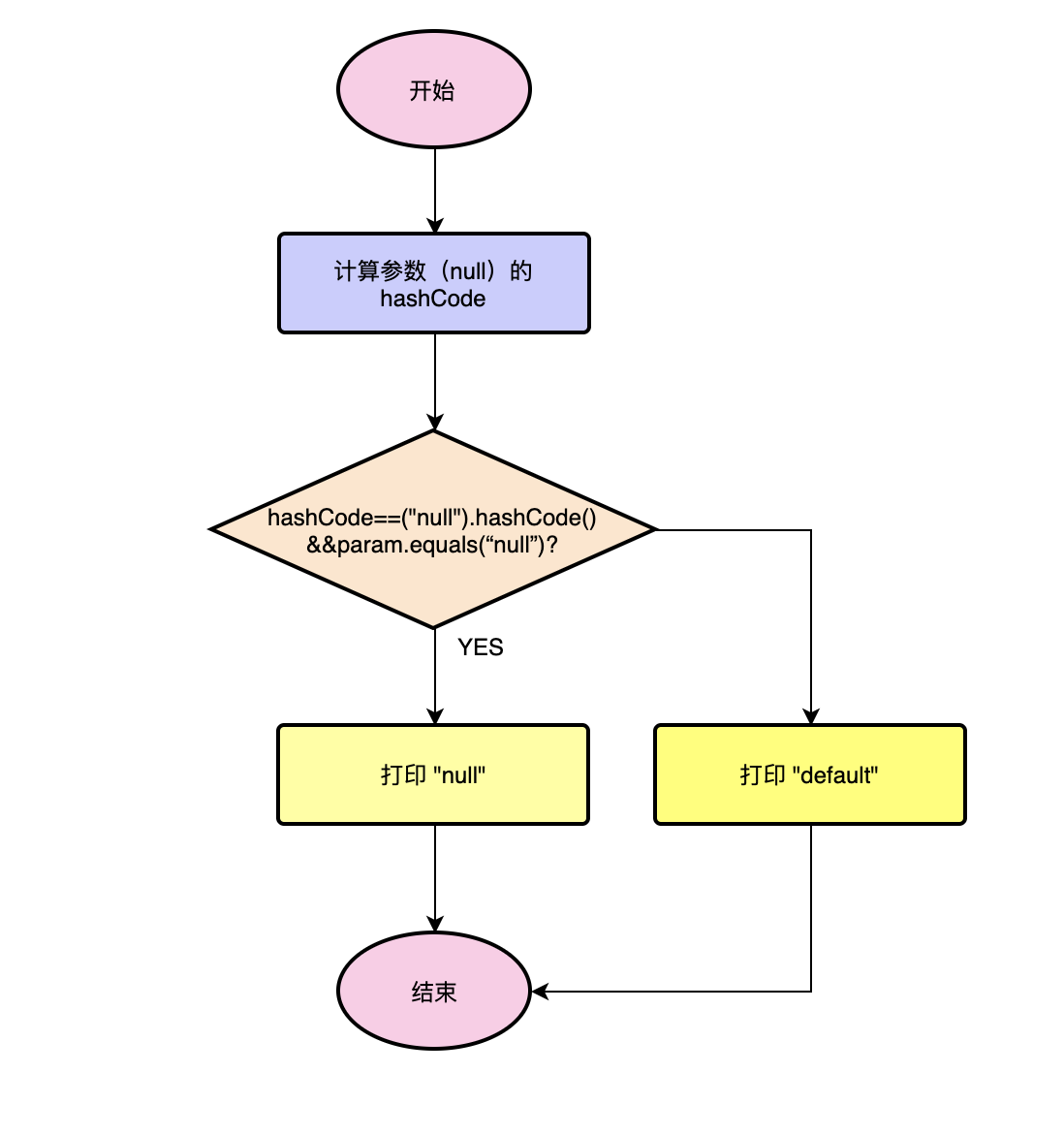
我们将上面的字节码的逻辑反向 “翻译” 成 java 代码大致如下:
String param = null;
int hashCode = param.hashCode();
if(hashCode == ("null").hashCode() && param.equals("null")){
System.out.println("null");
}else{
System.out.println("default");
}
对应流程图如下:

因此空指针的原因就一目了然了。
回忆一下空指针的小节讲到的:
空指针异常发生的原因之一:“调用 null 对象的实例方法。”。
以及 “JVM 也可能会通过
Throwable#Throwable(String, Throwable, boolean, boolean)构造函数来构造NullPointerException对象。”
此处字节码执行时调用了 null 的 hashCode 方法,虚拟机可以通过上面的函数构造 NPE 并抛出。
那么将字符串通过 hashCode 函数转为整型和 case 条件对比后,为什么还需要 equals 再次判断呢?
这就要回到 hashCode 函数的本质,即将不同的对象(不定长)映射到整数范围(定长), 而且 java 的 hashCode 函数和 equals 函数默认约定:同一个对象的 hashCode 一定相等, 即 hashCode 不等的对象一定不是同一个对象。
详情参见 java.lang.Object#hashCode 和 java.lang.Object#equals 的注释。
通过这一特性,可以快速判断对象是否有可能相当,避免不必要的比较。
另外我们还可以猜想如何提高比较的效率?
猜想 2: 如果编译期能够将 lookupswitch 按照 hash 值升序排序,则运行时就可讲参数的 hash 值(最小)先和第一个和除 default 外的倒数第一个 hash 值(最大)比较,不在这个范围直接走 default 语句即可,在这个范围就可以使用使用二分查找法,将时间复杂度降低到 O (logn) ,从而大大提高效率。
大家可以通过读 jvms 甚至读虚拟机代码去核实和验证上述猜想。
另外,虽然有些哈希函数设计的比较优良,能够尽可能避免 hash 冲突,但是对象的数量是 “无限” 的,整数的范围是 “有限” 的,将无限的对象映射到有限的范围,必然会产生冲突。
因此通过上述反汇编代码可以看出:
switch 表达式会先计算字符串的 hashCode (main 函数偏移为 7 处代码),然后根据 hashCode 是否相等快速判断是否要走到某个 case(见 lookupswith),如果不满足,直接执行到 default (main 函数偏移为 39 处代码);如果满足,则跳转到对应 case 的代码(见 main 函数偏移为 28 之后的代码)再通过 equals 判断值是否相等,来避免 hash 冲突时 case 被误执行。
这种先判断 hash 值是否相等(有可能是同一个对象 / 两个对象有可能相等)再通过 equals 比较 “对象是否相等” 的做法,在 Java 的很多 JDK 源码中和其他框架中非常常见。
3. 总结
本节我们结合一个简单的案例 和 jvms, 学习了 switch 的基本原理,分析了示例代码产生空指针的原因。本节还介绍了一个简单的调试技巧,以及 “猜想和验证” 的学习方式,希望大家在后面的学习和工作中多加实践。
下一节我们将深入学习枚举并介绍其高级用法。
4. 课后题
下面的代码结果是啥呢?
public class SwitchTest {
public static void main(String[] args) {
String param = null;
switch (param="null") {
case "null":
System.out.println("null");
break;
default:
System.out.println("default");
}
}
大家可以通过今天学习的知识,自己去实战分析这个问题。